< Transformative Applications in Education

Introduction

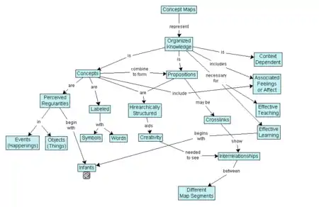
A Concept Map on Concept Maps, courtesy of IHMC; see live map here http://cmap.ihmc.us/conceptmap.html

CMap Tools (http://cmap.ihmc.us/conceptmap.html) is a concept mapping freeware utilized as a visual learning tool used to organize, present, and share knowledge. CMap tools allows learners to look at the relationships between concepts and understand them as part of understanding a single concept. The software encourages collaboration and allows users to share ideas and to make comments. This process provides interactive learning among students of all different types and levels. This page explores the CMap Tools application, how to use the software, its transformative potential, and will provide you with some tools that you might need to integrate concept maps into your classroom.

History

In the 1960's educational psychologist, David Ausabel, http://en.wikipedia.org/wiki/David_Ausubel, proposed the idea that cognitively learning is achieved by assimilation of new concepts to join and expand upon previously held knowledge by the learner. Thus, in the mind of the learner, a sort of structure is developed known as the cognitive structure. [1]

The development of Concept Maps emerged via the work of Joseph Novak, http://en.wikipedia.org/wiki/Joseph_D._Novak, was done in 1972. While researching education in science, children were interviewed, but the need arose for some sort of documentation of the data, and the format of graphic representation emerged.[2]

Description of Application

A concept map allows learners to identify knowledge within a particular context, typically by using a focus question. A list of core topics, or key concepts are developed and identified that relate to the domain knowledge and the topics should be ordered in a hierarchical sense. One of the advantages of using software to participate in this process is that the reordering or restructuring of the hierarchy layout can be done easily. A concept map can be an ongoing project to be reconstructed as knowledge evolves. After the rough hierarchy has been enacted, links between the conepts should be developed showing the relationship between topics. [3] This method of learning enables learners to understand that ideas are not isolated and free standing. Ideas and concepts are linked to additional ideas and concepts and learning how and why can help us to understand the main concept we are trying to learn.

Jonassen defines concept maps as "spacial representations of concepts and their interrelationships that stimulate the knowledge structures that humans store in their minds." [4] Jonassen concurs with the Novak and Cañas description by stating, "Concept mapping is a process of identifying important concepts, arranging those concepts spatially, and identifying relationships among those concepts, and labeling the nature of the relationships among those concepts." [5] Concept maps allow learners to contemplate relationships among ideas and thoughts and also think about how the ideas fit together, learning by analyzing and reviewing many thoughts and ideas.

How to Use CMap Tools

To download CMap Tools, go to the following website: CMap Tools Homepage On the homepage of the site you will see a user manual and site description using the actual software tool.

CMap Tools was developed at the Institute for Human and Machine Cognition, joining the concept mapping theory with a practical technology partner. The software can be downloaded for free, projects may be developed, used and revised at home by students or in the classroom. One of it's greatest strengths is the powerful collaborative community available to users. The concept map on CMaps can be enhanced by linking items that include images, documents, videos, charts, or other concept maps. [6]

CMap Tools allows users to sketch out ideas with boxes or circles and show their interrelated ideas and concepts by linking these other boxes with arrows. The software permits users to add embedded links, so a user can click on a concept and be directed to a website or a separate file that gives more information about that concept. This is a free software that can be downloaded to any computer and so it is a wonderful tool for collaboration between defined learning groups or anyone who is interested.

Sample Activities

Uses and Learning Activities

Concept Maps with resources can be used for the following activities in the classroom: "Pre & Post Assessments, Lesson Assignments, Internet & Cmap Searches, Research, Data Collection/Interpretation, Report Preparation, Oral Presentations, Drawings-Photos-Videos, Group Collaboration, Multi-Disciplinary Integration, Related Readings, and Expert Skeleton Maps."[7]

Distance Education

Concept Maps provide an outlet for ideas to be shared. Distance education is becoming more and more popular, especially at the higher education level. At any level, CMap tools will allow users to go online and share ideas via a concept map.

Brainstorming Sessions

In the classroom and in the workplace, CMap Tools allows users to share ideas and bring them all out for discussion. The software encourages thinking and relationships. Think about if you were trying to get your student's input for field trips. How would you select a location, what learning activities would take place, and how does the offsite learning compare to learning in the classroom? These are all things that can be explored with concept mapping.

There are many online sources to assist with learning about concept maps and how to use them. Take a look at some of the following sites to get some more information:

Constructing Good Concept Maps

A Survey of Concept Mapping Tools

The Theory Underlying Concept Maps & How to Construct & Use Them

Visual Learning

Other Types of Concept Mapping Tools

CMap Tools is not the only concept mapping software around. In order to evaluate which program you want to work with, you can also consider some of these alternative tools:

C-Tools

Inspiration

Smart Ideas

References

  1. Novak & Cañas (2008). The theory underlying concept maps and how to construct them. Available at http://cmap.ihmc.us/Publications/ResearchPapers/TheoryUnderlyingConceptMaps.pdf .
  2. Novak & Cañas (2008). The theory underlying concept maps and how to construct them. Available at http://cmap.ihmc.us/Publications/ResearchPapers/TheoryUnderlyingConceptMaps.pdf .
  3. Novak & Cañas (2008). The theory underlying concept maps and how to construct them. Available at http://cmap.ihmc.us/Publications/ResearchPapers/TheoryUnderlyingConceptMaps.pdf .
  4. Jonassen, D., Howland, J., Marra, R., & Crismond, D. (2008). Meaningful learning with technology. Upper Saddle River, NJ: Pearson, Prentice Hall.
  5. Jonassen, D., Howland, J., Marra, R., & Crismond, D. (2008). Meaningful learning with technology. Upper Saddle River, NJ: Pearson, Prentice Hall.
  6. Novak & Cañas (2008). The theory underlying concept maps and how to construct them. Available at http://cmap.ihmc.us/Publications/ResearchPapers/TheoryUnderlyingConceptMaps.pdf .
  7. Novak & Cañas (2008). The theory underlying concept maps and how to construct them. Available at http://cmap.ihmc.us/Publications/ResearchPapers/TheoryUnderlyingConceptMaps.pdf .
This article is issued from Wikibooks. The text is licensed under Creative Commons - Attribution - Sharealike. Additional terms may apply for the media files.