Sloppy people build circuits with shorts where wires accidentally touch. These people are easy to spot. The circuit looks like a bird's nest.
Opens are harder. Intermittent opens are caused by bad wires, bad connections, bad soldering, warm up/cool down expansion contraction, dust, and physical movement of the circuit. Finding them is difficult. One technique is to push every where in the circuit with a wooden stick to try and re-create an open. Identifying opens is the best thing to practice at the moment.

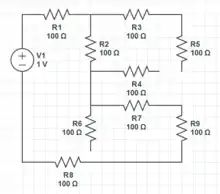
This circuit has an open between the red and black dots. No current is flowing. The electro motive force (EMF) extends from the battery + terminal through resistors 4 and 5. The EMF from the negative terminal of the battery extends through resistor 6. Thus the voltage drop between the red and black dots is the battery voltage of 1 volt.

Opening a wire can cause dangling resistors. A wire removed between red and green removes resistor 2 from the circuit.
Opening a short can put a resistor back into the circuit. A wire between between green and ground would short resistor 4. Opening this wire puts resistor 4 back into the circuit.
If a wire connected black, green and red, then resistor 4 would be shorted out of the circuit. Resistors 2 and 3 would combine in parallel, and the combination would combine in series with resistor 1.

Two wires have been removed from this circuit. This has left resistors 2,3,7,5 and 8 dangling.
It has made the EMF of red and green, the same as the EMF between resistors 1 and 6.
It has made the EMF of the black and blue the same as the EMF between resistors 6 and 4.
The voltage drop from red to black will be the same voltage drop from green to blue.

Resistors 3,4,5 and 6 are no longer are participating in this circuit.

The EMF of the green, red, yellow, blue points in the circuit is all the same ... that of the positive terminal of the battery.
The EMF of the black is that of the negative terminal of the battery.
The voltage between any pair of green, red, yellow and blue is zero.
The voltage between black and any of the other colors is going to be 1 volt.