Welcome!
First of all, we will learn what a model is. Make sure you first complete the Thinking in 3-D and Beginner Tutorials tutorial chapters before this one--you will need it here.
This tutorial was made with Blender 2.48. Your version may vary slightly.
The View

First, take a look at your screen. Seems like a lot of stuff there, doesn't it? So let's break everything down step-by-step, identifying each object as described.
Identifying the 3D-View
- Red-White 3D Cursor (Crosshairs): This is your first important 'artifact'. This object is the Blender-User cursor. It is where objects are placed when you "Add" an object. Blender also uses it for all actions and references relating to the "Cursor". Whenever you see any references to the "Cursor", this is the object.
- In the Blender-World, it is non-interactive/non-existent -- it will not interact with any objects, emit anything, or show up in Renders; it is simply a User-Interface tool for working in Blender.
- This artifact can be placed (by default settings) by left-clicking anywhere on the 3D-View window. However, moving the cursor in 3D-View can be a little confusing until you've done it a few times. Here's why: You're attempting to specify a point in 3-Dimensional space using a 2-Dimensional (or flat) screen. Therefore, you will only move the cursor on the 2D plane as you are currently viewing the scene or object. This means the cursor will retain its "Window -Z-" (or 'depth') coordinate. To change the third coordinate, you must either: 1) rotate the 3D-View 90 degrees, left, right, up or down, (choose only one) or 2) change views (e.g. move to top-, side-, or front-view.) (While this may seem confusing now, with a little practice it will all make sense and you'll easily get the hang of it.)
- Camera (displayed as a black, lopsided pyramid in above picture): This is the eye that Blender uses to "View" the world. (It will be discussed in a later tutorial.)
- In the Blender-World, it is limited-interactive/non-existent -- it will not initially interact with objects, emit anything, or show up in Renders.
- Lamp (displayed as a black orb with a black circle and dash marks around it): This is the default light that Blender uses to illuminate mesh objects. It will be discussed in greater detail in a later section.
- In the Blender-World, it is limited-interactive/non-existent -- it will not initially interact with objects or show up in Renders, but does emit "light" to make objects visible/"lit" within the distance set.
- Mesh (displayed as a gray box with a blue dot at the center): When you first load Blender, this "default cube" is the initial model loaded. It will be discussed in this tutorial.
- In the Blender-World, it is interactive/existent -- it will interact with objects, show up in Renders, and be registered in the Blender-Universe in many different ways.
The View's Options
So now you're familiar with the view, next let's look at your different options. In this view, the Camera, Lamp, and Mesh are selectable. Selecting them will cause an outline to appear around the object or change its color altogether. You just have to remember which objects do what when you select them.
Each object has its own set of options when you select it. To select an object, move the mouse cursor over the object in the 3D-View and Right-Click. It should then be outlined with a pink color.
The 3D-View has a lower border which houses its own set of options. It is visible directly below the 3D View in the snapshot above as well as in the thumb to the right. Identify the given overview of each option (each option is listed from left-to-right):
- 3D-View (only described by a drop-down menu with a grid in it):This option is in the border of every window. The drop-down menu changes the category in which this window is working. The Grid in the menu means the window will be displaying 3D View. The other selections will be discussed in later tutorials.
Of the following options, the next three are visible only as long as the little gray arrow next to the "Current Window Type" is pointing down (if pointing right, click it to change)
- View: This option will yield many options that change how you are viewing the scene in the 3D view. Do not mess with it much now or you may not be able to get out of an odd view and might even have to restart Blender to restore view.
- Select: This option will yield lots of options which you can use to change which objects are selected in the 3D view. Many options will be discussed in later tutorials.
- Object: This option will display several options which you can use to change certain properties of the object which is selected. It is visible if the next drop-down menu is in "Object Mode" and will change with respect to the Mode selected in that drop-down. Many options will be discussed in later tutorials.
- ______ Mode (Menu): Depending on the selected type of object, this menu will yield anywhere from 1 to n options. When a mesh is selected, there are 5 options to start with in this menu. The two options you will be taught in this section are "Object Mode" and "Edit Mode".
- Draw-Type Menu (shown only as a tan box next to the "______ Mode" Menu): This option displays the objects in the 3D Viewport in different ways. For example, it can show them shaded or textured. (Note: called the "Viewport Shading" button in version 249.2)
- Pivot Type (shown only as a menu directly right of the Draw-Type Menu, usually with assorted dot symbols): Changes where the rotation/scale pivot point will be located for the selected object(s) when transformed.
- 3D Transform Manipulator (shown as a button with a hand pointing, which also has a drop-down menu connected to the right and, when depressed, will yield 3 more buttons): Very Important--The triangular button will create 3 colored arrows at the pivot-point of the selections. These colored arrows can be selected to change the location of the selected objects. The circle button creates 3 colored rings with an outer "window-facing" ring which can be selected to rotate selected objects at the pivot point. The block button will change the scale (size) of the selections at the pivot point along the 3 colored blocks presented in the 3D view. In each case, you can LMB-drag the guide arrows, circles or lines to affect the transformation. The menu next to that is used to determine on which axes these transformations will take place.
- Layer Buttons (shown as rows of buttons to the right of 3D Transform Manipulator): Changes the layer you are viewing (when objects are created they are set on a layer).
- Magnet Button (shown as a button with a magnet picture on it): When selected will snap transformations of object(s) to selected integral values instead of "free" (multi-decimal) values.
- Render Image Button (shown as a button with a scene picture on it): Will take a picture of the 3D scene as you currently see it from your view.
Oh yes, it is a lot to review, but don't fret--all we are doing now is working with modeling an object. We will only really utilize the transforming aspects and, in the buttons window below, the Editing View.
Edit View
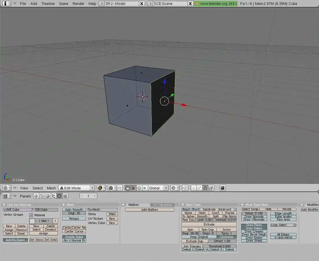
First, if anything is "selected" (edges and/or vertices highlighted with color), press A to -DeSelect- everything to prevent accidentally editing something. If nothing is selected, do not press A (as this will -Select- everything.) Next, zoom in and change the camera angle, preferably to one where the cube is in a 3D-View and nearly filling the whole screen. Next, switch to the Edit Mode by pressing Tab or selecting it from the Mode menu. Now the cube has a black outline and new options are available.

If you look at the bottom border in this example, you can see four new buttons to the right of the magnet button. As you saw in the previous section, a mesh has Vertices, Edges, and Faces. Each button corresponds to the button's picture. In Edit Mode, you can manipulate and transform these three types as you choose, using the transformation buttons. Try it. Just free-wheel it for now, making sure to select with RMB. Now RMB-drag to move the selection. (You can let go of RMB once you start the movement. Finally, either click LMB to keep the change, or click RMB to ignore the change. Change the selection types by pressing the Vertices, Edges, or Faces buttons in the bottom border area so you can choose the parts of the cube you want to select. Also you can select with these different ways, so practice them:
- Shift + RMB-Click -- Selects or deselects multiple objects, vertices, edges, or faces. Just hold and click what you want.
- A -- Selects/Deselects all objects, vertices, edges, or faces.
- Ctrl + Z -- Undoes your last action.
Now that you can transform a given face or edge, you may want to work with something more complex than a six-sided cube. If you want to add more detail, then check out the window directly below the 3D View. It is called the Buttons Window.
Add More Detail
Using the controls in the Buttons Window, you can revise the mesh to make it more detailed by subdividing and extruding, somewhat like a sculptor subtracts or adds clay to a starting, undefined lump.
Try subdividing first. Select the face(s) or edge(s) (RMB-Click, SHIFT + RMB-Click, or AKEY) that you want to work with. Next, hit the Subdivide button in the Mesh Tools tab (on lower right side of Buttons Window above). The selected face splits into many new, smaller faces. These new faces can now be selected and subdivided and so on. Play around by selecting another face and subdividing it. Hit CTRL-Z to Undo back to the original square.
Another method for adding detail is to use the "Extrude" function. Select the top face of the cube and either hit the Extrude button in Mesh Tools or the EKEY. Without pressing anything else, move your mouse up. You should see your selected segment pull out from the rest of the surrounding mesh, in this case turning a square into a rectangle. Hitting the LMB will finalize the extrusion; hitting the RMB will cancel the extrusion and return the face to where it was.
Subdividing and extruding in this way allow you to transform shapes. Try it!
Finally, Beginnings are Over! Or Not.
Done playing already? Well, you should at least have an understanding of how modeling works. If not, don't worry. This is a very basic overview and more explanation will appear in the next sections. While it may seem like it would be super time-consuming to model this way, you will learn how to model better and more efficiently soon. Just master these techniques for now.